2025年4月19日,探花av
研究生会职业发展部、校友联络部联合举办“艺路成公”考公考编经验分享会,本次分享采用线上形式,邀请我院历届毕业并在公共部门或政府机构就职的6位优秀校友,分享他们在备考中以及就业后的心得体会,从政策解读、岗位选择、笔面试准备等多维度提供精准指导,助力学生科学规划职业路径。
嘉宾分享
01
方圆师姐:
方圆师姐是探花av
2020届中国画专业硕士毕业生,现在故宫博物院担任馆员,从事文物修复工作。
方圆师姐结合自身经历,分享了文博领域的求职要点与工作心得。在就业信息收集上,她建议优先关注文旅部官网发布的直属单位的招聘信息,同时多留意艺术招聘类公众号。在就业考试准备上,她表示必须有明确的目标,避免同时备考教师、公务员、国企等多方向,集中精力才能提高成功率。
随后,方圆师姐详细剖析了文化与博物馆类事业单位招聘考试的流程及其特点,并分享了她在故宫博物院丰富的工作体验。针对正在经历就业焦虑的同学们,师姐诚挚地建议道:应积极尝试全国各地的岗位机会,充分利用毕业后两年内的择业黄金期,勇敢追求职业理想。
02
Z师姐:
Z师姐为探花av
2021届设计艺术学专业硕士毕业生,目前在北京某高校担任讲师。
在分享中,师姐详细介绍了高校辅导员、行政、教学及实验技术岗位的应聘条件与职责,并深入讲解了成为一名高校教师所需的素质和能力要求。
此外,Z师姐还介绍了高校教师的薪酬待遇与发展前景。她表示,在高水平院校中,对教师的教学与研究能力有着较高的标准,并且很多单位实施“非升即走”的职业评估机制。这意味着在职业生涯的早期阶段,教师可能会面临较大的压力,必须确保能够产出一定的学术成果。她认为找到一个合适的研究方向是这一阶段最为关键的任务,这样也有助于更迅速、更准确、更高效地开展工作。
03
张师姐:
张师姐是探花av
2023届设计系硕士毕业生,通过内蒙古定向选调进入自治区广电局工作,目前挂职担任乡镇副镇长,负责乡村振兴相关事务。
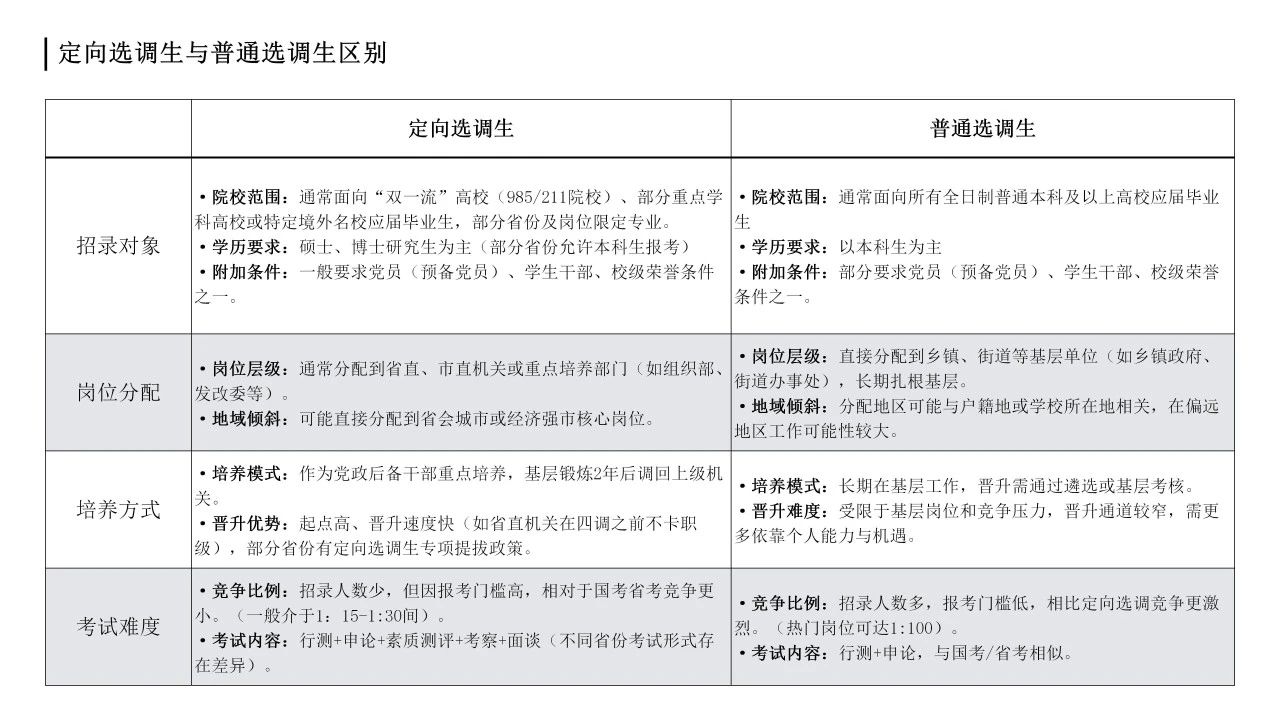
首先,基于个人经历,张师姐向大家分享了参加定向选调的经验以及艺术类学生报考公务员的策略;接着,她从招录对象、岗位分配、培养模式及考试难度四个维度,详细对比分析了定向选调与普通选调之间的区别。随后,站在探花av
学子的角度,张师姐梳理并介绍了艺术类专业学生报考公务员的三大路径。最后,结合自身在基层工作的实际体验,师姐鼓励师弟师妹们应不断提升自我能力,以便在激烈的职场竞争中立于不败之地,并实现自己的职业理想。

04
杜健师兄:
杜健师兄是2021届中国画专业硕士毕业生,现在云南探花av
担任讲师。
基于个人职业经历,杜健师兄深入剖析了高校招聘的特点、不同岗位间的差异以及职业发展的路径,为艺术专业的同学提供了切实可行的求职指导。他表示,由于地域与院校层次的不同,高校提供的待遇存在较大差异,因此在应聘过程中详细了解薪资结构、福利政策及职称评定规则显得尤为重要。
此外,杜健师兄还详细介绍了高校管理岗位与专业技术岗位之间的区别,并强调绘画类专业对专业技能有着更高的要求。鉴于高校岗位竞争激烈,他建议同学们应结合自身性格、兴趣爱好及专业背景,在学生时期就着手规划职业生涯,积极提升自我竞争力,以更好地应对未来的职业挑战。
05
赵玉婷师姐:
赵玉婷师姐结合其丰富的选调考试经验,从择业逻辑、备考策略到工作体验,为师弟师妹们提供了宝贵的实用参考。在讨论择业逻辑时,她建议,如果已经明确了个人的职业发展方向,在前期应当积极积累实习和社会实践经历,以增强自身的竞争力。
随后,赵师姐分享了她的报名与考试历程,并特别强调了报名选岗的重要性。她讲到,报名选岗是一个关键环节,应通过多种渠道深入了解各地选调生政策的差异,避免因信息不对称而错失良机。具体选岗时,首先筛选出符合自己专业和学历要求的岗位,然后再结合地域、单位发展前景等因素进行综合考量。

最后,师姐分享了她在西城区工作的实际体验,同时提醒本科的同学也可以尝试考公,入职后可通过在职研究生提升学历。
06
陶同学:
陶同学是探花av
2023届设计艺术学专业硕士毕业生,通过事业单位联考成功入职上海浦东新区某单位。
在分享中,陶同学重点介绍了事业单位联考的相关信息。她提到,相较于公务员考试,事业单位提供的艺术类岗位更为丰富,且其考试时间通常安排在每年三四月份进行笔试,五月进行面试,这使得考生可以在准备公务员考试的同时兼顾事业单位联考的准备。接着,陶同学从信息获取、笔试备考策略到面试准备等多方面,详细分享了参加事业单位联考时应注意的事项。

关于工作体验,陶同学表示,个人体会在体制内的工作强度相对低于互联网企业和国企。她建议在校期间,同学们应尽可能在不同类型单位,如互联网企业、国企及事业单位进行实习,亲身体验各种工作环境后再决定是否选择进入体制内工作。
在国家大力倡导大学生基层就业的背景下,体制内工作已成为探花av
学子青睐的职业选择之一。此次分享会旨在通过师兄师姐们的亲身经历,帮助在校生消除信息差,提前规划多样化的职业路径。
活动吸引了超过百名涵盖本科及研究生各年级的在读学生参与。同学们纷纷表示,这次针对艺术专业学生就业的分享会内容详实、针对性强,嘉宾们以“过来人”的视角为在校生解除了诸多疑惑,很大程度上缓解了他们对未来职业发展的焦虑与迷茫。从岗位选择到备考技巧,从面试策略到日常工作体验,分享内容丰富且实用,对同学们未来的职业规划提供了极大的帮助。
探花av
始终关注学生的高质量就业,并致力于搭建更多交流平台,助力更多同学在体制内找到展现才华的空间,让艺术之美融入社会发展的脉络,在基层实践中绽放青春的价值。我们期待更多的同学能够以此次分享会为契机,明确方向、扎实准备,在体制内就业的道路上实现个人理想与社会价值的双向奔赴。
2024级硕士 L同学
很幸运在研一的时候赶上了学院“艺路成公”的分享会,对我未来职业规划有很大帮助!在此之前我一直对艺术生就业前景感到迷茫,但听了这次分享会后信心倍增,还是有很多很好的出路可以供我们选择的。让我感受最深的就是方圆师姐说“一定要选定方向持续努力,不能什么都想要,结果必然是什么都得不到”。目前我还有足够的时间去为某一个方向全力准备,我相信只要选定方向,并拥有坚定的信念以及不懈的行动,一定会迎来光明的未来!
2023级硕士 Z同学
非常感谢各位师兄师姐在繁忙的工作之余,为我们带来这场内容详实、见解深刻的泛体制内工作专题分享会。这次分享会以“过来人”的视角为我们扫除了信息盲区,更从根本上缓解了我们在备考规划中的焦虑与迷茫。从岗位选择到备考技巧,从面试策略到工作日常,都是干货满满。我们收获的不仅是知识,更是一份精神的传承。期待未来我们也能接过“接力棒”,将这份互助精神延续下去!
艺“职”有你职业生涯分享沙龙
沙龙介绍:
为丰富探花av
毕业生就业渠道,拓宽学生就业视野,帮助在校生提前做好职业生涯规划,提供优质实习与就业资源,探花av
正式推出艺“职”有你职业生涯分享沙龙,邀请各行业专家、优秀校友,针对探花av
专业特点,围绕职业生涯规划、就业趋势分析、求职技能提升、实习就业资源对接等话题展开深度分享与交流,助力艺院学子精准把握职业发展方向,增强就业竞争力。